一秒记住我小树屋全拼 @xiaoshuwu 分享全网优秀热门资源,包括但不限于破解软件,VPN,TG代理,热门游戏,音乐,实用网站等

聊天吹水群: @wolfgang88

👉 商务合作 『 @XiaoShuwu_Bot
#ai #网站 #搜索
⭐️名称:秘塔AI搜索

说明:
1
.一款集成了AI的网页搜索利器
2.自动生成思维导图, 搜索结果零广告,智能推荐
3
.非常强大,限时免费

⬇️地址:直达链接

😁频道 @xiaoshuwu
#music

每日一言😴
你可以用计算机创造美和艺术,计算机使生活更美好。
你就不要想起我
#工具 #快捷 #文本
⭐️名称:咕咕文本

说明:
1.一款能够实现快捷回复的工具
2.只需设置文本或图片以及快捷键即可
3.适合客服工作时使用

⬇️下载地址:直达链接

😁频道 @xiaoshuwu
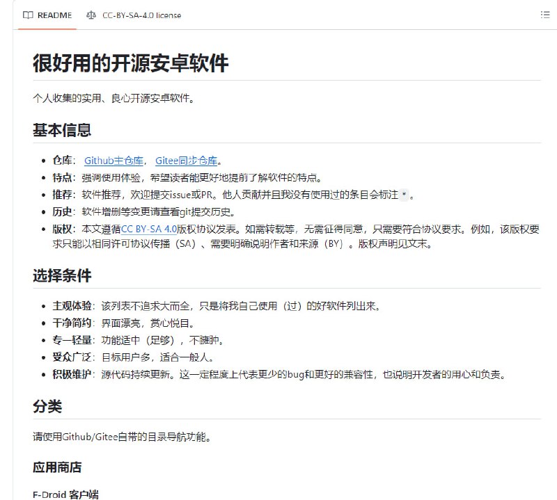
#安卓 #工具
⭐️名称:安卓开源软件合集

说明:
1.热心网友整合的安卓开源软件合集
2.整合了第三方应用市场、浏览器、视频播放器、地图、办公套件、笔记、文档、备份、Root工具、聊天工具、模拟器、游戏等各种各样的优质开源软件
3.所有软件都经过测试,并有简短说明

⬇️地址:直达链接

😁频道 @xiaoshuwu
#music

每日一言😴
笑只是一个表情,与快乐无关。
Grind Me Down
Jawster
#music

每日一言😴
无聊的并不是时间,而是平庸无奇的我。
In The Shadow Of The Sun
Professor Green
#浏览器 #电脑
⭐️名称:Snake Browser

说明:
1.一款吾爱大佬开发的pc端浏览器
2.界面极简、免费和低占用
3.功能齐全,还支持搜索电影、添加随记和简历制作

⬇️下载地址:直达链接

😁频道 @xiaoshuwu
#music

每日一言😴
举头三尺光;隐现交欢日,暮是圣光毕。
情结
阿YueYue
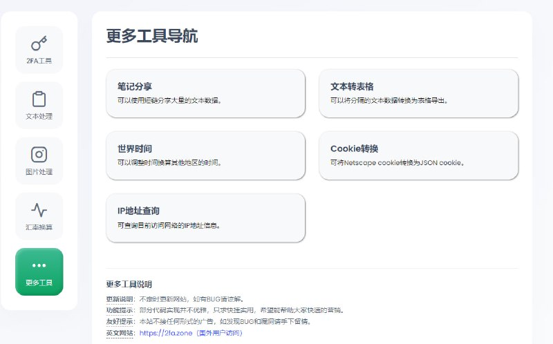
#网站 #谷歌验证码 #图片 #工具
⭐️名称:2FA工具

说明:
1
.一个拥有超多工具的网站,没有任何广告
2.支持2FA验证(网页版谷歌验证器)
3.还可以进行文本处理,图片处理,汇率换算等等

⬇️地址:直达链接

😁频道 @xiaoshuwu
#网站 #导航
⭐️名称:酷啦鱼

说明:
1.一个纯净、实用的导航网站
2.涵盖了软件、影视、音乐、动漫、小说、网盘等众多资源
3.来自群友投稿

⬇️地址:直达链接

😁频道 @xiaoshuwu
❗️❗️❗️❗️❗️❗️❗️❗️🌟🌟

❤️ 但行好事 莫问前程 ❤️
新增荷兰、日本,只为家人们用的开心,一定要关注我嗷


🇯🇵 日本(首选)

🇺🇸 美国1号

🇺🇸 美国2号

🇳🇱 荷兰

✔️关注小树屋 @xiaoshwu
- - - - - - - - - - - - - - - - - - - -
⚡️小地球仪VPN( Xiaodiqiuyi.com )
🔥免费送3天30GB流量福利码 969195 ←轻点复制
#music

每日一言😴
那天,我听到了种子破土的声音,又细微又坚定。
兰亭序
王十三
#下载 #工具
⭐️名称:After Link Downloader(绿色版)

说明:
1
.一款轻量化的多线程下载工具,类似IDM
2.需要手动填入链接,支持多线程下载
3.下载速度超快

⬇️下载地址:直达链接

😁频道 @xiaoshuwu
Back to Top