一秒记住我小树屋全拼 @xiaoshuwu 分享全网优秀热门资源,包括但不限于破解软件,VPN,TG代理,热门游戏,音乐,实用网站等

聊天吹水群: @wolfgang88

👉 商务合作 『 @XiaoShuwu_Bot
#music

每日一言😴
若有来生,我愿重至,月明花下。化雨为雾,赏曾经,灼灼桃花。
命运
家家
#卸载 #工具
⭐️名称:IObitUninstall(破解版

说明:
1.一款电脑软件卸载工具
2..无广告,支持浏览器拓展工具卸载
3.免安装,绿色版,纯净已破解

⬇️下载地址:直达链接

😁频道 @xiaoshuwu
#music

每日一言😴
就算风吹散了冰雪,想念也会留存下来。
The Cure
Lady Gaga
#自动化 #按键精灵
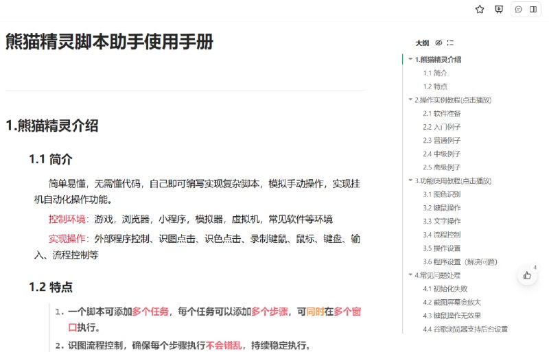
⭐️名称:熊猫脚本助手

说明:
1
.吾爱大佬开发的自动化脚本工具
2.支持图色识别,键鼠、文字操作等,秒杀按键精灵
3.熊猫精灵脚本助手使用手册

ps:有群友反馈会报毒,建议在虚拟机内使用

下载地址:直达链接

😁频道 @xiaoshuwu
#music

每日一言😴
多巴胺不等于爱情,爱情却一定有多巴胺!
Love Yourself
Justin Bieber
#动漫 #安卓
⭐️名称:MioMio

说明:
1
.一款免费看漫,追番软件
2.资源丰富,完全免费,画质清晰

⬇️下载地址:直达链接

😁频道 @xiaoshuwu
#music

每日一言😴
天之苍苍,其正色邪?其远而无所至极邪?
Blue mood
entoy
#视频 #下载
⭐️名称:Seal(安卓)

说明:
1.一个开源的视频下载工具
2.支持上千个视频平台,几乎是无所不能
3.无需登录,最高支持8k下载

⬇️下载地址:直达链接

😁频道 @xiaoshuwu
#music

每日一言😴
数人世相逢,百年欢笑,能得几回又。
鳥の詩~Classic~
TAMUSIC
#磁力 #下载
⭐️名称:青柠云盘

说明:
1
.一款集云盘和磁力下载于一体的软件
2.内置浏览器功能,支持在线搜索
3.下载速度起飞

⬇️下载地址:直达链接

😁频道 @xiaoshuwu
#music

每日一言😴
如果你执意追逐我的幻影,迟早会被真正的我打败。
All Girls Are The Same
Juice WRLD
#b站 #工具
⭐️名称:B站缓存转MP4

说明:
1
.一款吾爱大佬开发的B站缓存转MP4工具
2.只需把缓存目录拖入软件中即可
3.操作简单方便,非常强大

⬇️下载地址:直达链接

😁频道 @xiaoshuwu
#music

每日一言😴
所谓世人,不就是你吗?
夏·烟火
LIKPIA
#阿里云盘 #第三方
⭐️名称:Raptor(绿色版

说明:
1.一款第三方的电脑阿里云客户端
2.支持调用IDM下载,速度起飞
3.内置超强视频解码器,轻松观影

⬇️下载地址:直达链接

😁频道 @xiaoshuwu
#music

每日一言😴
心急火燎地想要长大,明明还是个小鬼。
Mystery of Love
Luke Pickman
Back to Top